Two and One

Back

学习笔记:Tensor Parallelism(TP)Blur image

引言#

经历了一些对未来选择的思考之后,最近在了解mlsys相关的内容,本文即为对TP的理解和总结,目前网上已经有大量的博文详细介绍了TP的实现细节,本文主要是为了自己未来查阅方便而写的文章,欢迎大家指正。

TP简介#

Tensor Parallelism是在DP, MP之后提出的一个方法,由Magatrion-LM首创。其出发点在于DP, MP仍然需要单卡在计算时凑齐一个完整的layer的参数和各种激活值、梯度、优化器状态,当一个layer过大的时候,单卡就放不下了。 而Tensor Parallelism将模型的计算拆成分布式的了,使得一层能够分布于不同卡上进行计算。

Transformer-like model#

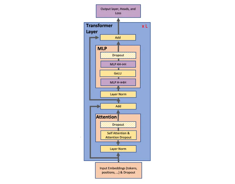
一个经典的Transformer 模型的架构大致如下图:

transformerarch

可以看到,一个layer主要由Attention和MLP层组成,TP的关键优化点也就是在这两层上,下面将具体说明。

MLP#

我们先从MLP层开始,简而言之,一个MLP层的数学描述大致这样:

Out=Dropout(GeLU(XW1)W2)\mathrm{Out} = \mathrm{Dropout}(\mathrm{GeLU}(X W_1) W_2)

其中:

X:(B,S,dmodel)W1:(dmodel,dff)W2:(dff,dmodel)\begin{aligned} X &: (B, S, d_{\text{model}}) \\ W_1 &: (d_{\text{model}}, d_{\text{ff}}) \\ W_2 &: (d_{\text{ff}}, d_{\text{model}}) \end{aligned}

一般来说,dff=4×dmodeld_{\text{ff}} = 4 \times d_{\text{model}}

我们先考虑不进行TP,仅仅进行单卡计算:

单卡forward#

参数量:

W1:dmodel×dffW2:dff×dmodel总参数:8dmodel2\begin{aligned} W_1 &: d_{\text{model}} \times d_{\text{ff}} \\ W_2 &: d_{\text{ff}} \times d_{\text{model}} \\ \text{总参数} &: 8 d_{\text{model}}^2 \end{aligned}

计算量:

两个矩阵乘均贡献 2×B×S×dmodel×dffFLOPS=16×B×S×dmodel2\begin{aligned} &\text{两个矩阵乘均贡献 } 2 \times B \times S \times d_{\text{model}} \times d_{\text{ff}} \\ &\mathrm{FLOPS} = 16 \times B \times S \times d_{\text{model}}^2 \end{aligned}

激活量:在backward里考虑。

单卡backward#

首先对dropout反向:

LZ=LOutmask1p\frac{\partial L}{\partial Z} = \frac{\partial L}{\partial \mathrm{Out}} \odot \frac{\mathrm{mask}}{1 - p}

这一步的FLOPS差一个数量级,可忽略不计,另外使用 LXLX 表示 L/X\partial L / \partial X

然后对 W2W_2 进行反向:

LW2=ATLZLA=LZW2\begin{aligned} LW_2 &= A^T \cdot LZ \\ LA &= LZ \cdot W_2 \end{aligned}

其中 A=GeLU()A = \mathrm{GeLU}(\cdots)

这一步的FLOPS为 2×(2×BSdmodeldff)=16BSdmodel22 \times (2 \times B S \, d_{\text{model}} \, d_{\text{ff}}) = 16 \, B S \, d_{\text{model}}^2

GeLU的FLOPS几乎也可以忽略不计。

然后对 W1W_1 进行反向,几乎与 W2W_2 相同。

因此整个过程的FLOPS为 32BSdmodel232 \, B S \, d_{\text{model}}^2,为前向传播的两倍。

然后我们从激活值占用角度分析,在没有梯度检查点的情况下,我们有:

X           (BS, d_model)       use for compute L_W1
H = XW_1    (BS, d_ff)          use for compute the gelu 
A = GeLU(H) (BS, d_ff)          use for compute L_W2 
Dropout mask(BS, d_model)       use for Dropout
plaintext

TP forward#

sd

我们进行这样的切分方式:

W_1 -> (W_11, W_12, W_13, ... W_1n)  # W_1i : (d_model, d_ff / n) 
python

这样我们在输入X的时候全部注入,然后得到:

H -> (XW_11, XW_12, XW_13, ... XW_1n) # XW_1i : (B, S, d_ff / n)
python

值得注意的是,我们选择按列切分 W1W_1 使得我们得到的结果是可以独立通过gelu的,省去了这一步通信的麻烦。

之后考虑 W2W_2

我们选择将 W2W_2 进行这样的切分:

W_2 -> [
    W_21,
    W_22,
    W_23,
    ...
    W_2n 
]
python

之后,显然我们现在可以每张卡计算XW_11 @ W_21,而且他的形状就是最后矩阵的形状, 因此,我们算出来然后最后采用all reduce就可以得到最后结果啦。

ok,我们现在对这整个过程进行分析:

  • 参数量: 显然,我们现在把所有参数分散到了多卡上,而且分散均匀,
W1:dmodel×dffW2:dff×dmodel总参数:8dmodel2/n\begin{aligned} W_1 &: d_{\text{model}} \times d_{\text{ff}} \\ W_2 &: d_{\text{ff}} \times d_{\text{model}} \\ \text{总参数} &: 8 d_{\text{model}}^2 / n \end{aligned}
  • 计算量:
两个矩阵乘均贡献 2×B×S×dmodel×dff/nFLOPS=16×B×S×dmodel2/n\begin{aligned} &\text{两个矩阵乘均贡献 } 2 \times B \times S \times d_{\text{model}} \times d_{\text{ff}} / n \\ &\mathrm{FLOPS} = 16 \times B \times S \times d_{\text{model}}^2 / n \end{aligned}

但是这里还要考虑一个问题,就是最后reduce-all操作还要对所有激活值进行累加,但是这部分数量级过小,可忽略。

  • 激活量:在backward里考虑。

TP backward#

在每张卡上的前向是:

Zi=GeLU(XW1i)W2i,AllReduceZ=iZiZ^i = \mathrm{GeLU}(X W_1^i) W_2^i, \quad \text{AllReduce} \to Z = \sum_i Z^i

由于AllReduce之后每张卡上的Z完全相同,所以上游传回的梯度也完全一样,不需要额外通信。

此后,每一步的计算基本上与单张卡相同,但是要除以 NN

因此,每张卡的反向FLOPS为:

FLOPS=32×BSdmodel2/N\mathrm{FLOPS} = 32 \times B S \, d_{\text{model}}^2 / N

然后,之后需要注意的是我们在反向传播的最后仍然需要一步all-reduce,因为我们此前计算的都是独立的梯度。

激活值的占用:我们有:

X           (BS, d_model)       use for compute L_W1
H = XW_1    (BS, d_ff / N)          use for compute the gelu 
A = GeLU(H) (BS, d_ff / N)          use for compute L_W2 
Dropout mask(BS, d_model)       use for Dropout
plaintext

Attention#

单卡forward#

输入数据:

X       (B, S, d_model) 
X_h     (B, S, h, d_head)      W_Q  (h, d_head, d_Q)    W_K (h, d_head, d_K)    W_V(h, d_head, d_V)
# 注意到在单卡情况下我们这一步计算Q, K, V通常不做维度划分,但可以这么理解,方便后续对TP的理解
Q       (B, S, h, d_Q)      K   (B, S, h, d_K)      V   (B, S, h, d_V)
Q @ K.transpose  -> S   (B, h, S, S)
S @ V       ->      (B, h, S, d_V)
reshape -> (B, S, h *d_V)

# 接着引入一个W_O : (h * d_V, d_model)
O       (B, S, d_model)
python

ok,对整个过程清晰之后我们便可以分析其各个指标:

参数量:

WQ:h×dhead×dQWK:h×dhead×dKWV:h×dhead×dV\begin{aligned} W_Q &: h \times d_{\text{head}} \times d_Q \\ W_K &: h \times d_{\text{head}} \times d_K \\ W_V &: h \times d_{\text{head}} \times d_V \end{aligned}

通常来说这几个都相等,所以总参数为 4dmodel24 d_{\text{model}}^2

计算量:

操作形状FLOPS
XQ,K,VX \to Q, K, V(BS,dmodel)×(dmodel,dmodel)(BS, d_{\text{model}}) \times (d_{\text{model}}, d_{\text{model}})6BSdmodel26 \, BS \, d_{\text{model}}^2
QKTSQ K^T \to S(B,h,S,dhead)×(B,h,dhead,S)(B, h, S, d_{\text{head}}) \times (B, h, d_{\text{head}}, S)2BS2dmodel2 \, BS^2 d_{\text{model}}
SVAVSV \to AV(B,h,S,S)×(B,h,S,dhead)(B, h, S, S) \times (B, h, S, d_{\text{head}})2BS2dmodel2 \, BS^2 d_{\text{model}}
AVWOAV \cdot W_O(B,S,dmodel)×(dmodel,dmodel)(B, S, d_{\text{model}}) \times (d_{\text{model}}, d_{\text{model}})2BSdmodel22 \, BS \, d_{\text{model}}^2

因此,总的FLOPS为:

8BSdmodel2+4BS2dmodel8 \, BS \, d_{\text{model}}^2 + 4 \, BS^2 d_{\text{model}}

需保存的激活值:

Tensorshapenum
XX(B,S,dmodel)(B, S, d_{\text{model}})BSdmodelBS \, d_{\text{model}}
Q,K,VQ, K, V(B,S,dmodel)(B, S, d_{\text{model}})3BSdmodel3 \, BS \, d_{\text{model}}
SS(B,h,S,S)(B, h, S, S)BhS2BhS^2
AVAV(B,h,S,dhead)(B, h, S, d_{\text{head}})BSdmodelBS \, d_{\text{model}}

单卡backward#

首先我们做 WOW_O 的反向:

LWO=(AV)TLO(dmodel,S,B)×(B,S,dmodel)LAV=LOWOT(B,S,dmodel)×(dmodel,dmodel)\begin{aligned} LW_O &= (AV)^T \cdot LO \quad (d_{\text{model}}, S, B) \times (B, S, d_{\text{model}}) \\ LAV &= LO \cdot W_O^T \quad (B, S, d_{\text{model}}) \times (d_{\text{model}}, d_{\text{model}}) \end{aligned}

加起来是 4BSdmodel24 \, BS \, d_{\text{model}}^2

然后我们回到 AVAV

LS=LAVVT(B,h,S,dhead)×(B,h,dhead,S)LV=STLAV(B,h,S,S)×(B,h,S,dhead)\begin{aligned} LS &= LAV \cdot V^T \quad (B, h, S, d_{\text{head}}) \times (B, h, d_{\text{head}}, S) \\ LV &= S^T \cdot LAV \quad (B, h, S, S) \times (B, h, S, d_{\text{head}}) \end{aligned}

这一步的FLOPS为 4BS2dmodel4 \, BS^2 d_{\text{model}}

然后经过Softmax反向,FLOPS可以忽略,然后计算Q, K,FLOPS为 4BS2dmodel4 \, BS^2 d_{\text{model}}

之后对 WW 做反向,权重梯度和输入梯度均为 2BSdmodel22 \, BS \, d_{\text{model}}^2,共计为12。

因此,总反向FLOPS为:

16BSdmodel2+8BS2dmodel16 \, BS \, d_{\text{model}}^2 + 8 \, BS^2 d_{\text{model}}

为前向的两倍,所以我们在这里也可以认为反向传播的FLOPS为前向的两倍。

TP#

显然这时我们就可以完全将head分到多张卡上,所有的几乎均乘上一个 1N\frac{1}{N} 即可。

但此时仍然需要注意的是,我们得到O之后仍然需要all-reduce,这与mlp是一样的。

先写到这里.

学习笔记:Tensor Parallelism(TP)
https://www.hjcheng0602.cn/blog/tensorparallel/tp
Author Han Jincheng
Published at March 14, 2026
Comment seems to stuck. Try to refresh?✨